首页 > 信息园地 > 行业新闻

SINOPHEX 第81届中国国际制药设备展(10.17-10.19)

2018-09-17 10:09:28  

  作为中国制药设备行业学习、沟通、合作的专业平台,SINOPHEX始终关注绿色生产、连续流生产、智能制造等行业热点,为中国医药原料药和制剂生产企业实现中国制造2025”提供信息和技术的支持。
 

  展出内容
 

  原料药设备、饮片设备、药品包装设备、制剂设备、其他制药设备、实验室设备及耗材、电子监管、药用粉碎设备、环保与净化设备、塑料机械
 

  SINOPHEX81届中国国际医药原料药/中间体/包材/设备交易会中的专业制药设备展会。
 

  今年,更携手22届中国国际医药(工业)展览会暨技术交流会同期同地举办,共同搭建覆盖药品研发与生产生命周期和全产业链的制药工业交流与合作的新平台,构建新时代中国制药工业合作发展交流的新格局。
 

  展会时间:20181017~19
 

  展会地点:南京国际博览中心4-9号馆
 

  主办单位:国药励展、中国食品药品国际交流中心
 

  1展会概述
 

  API China开创于1968年,作为国药励展的品牌展会之一,与中国制药行业携手同行50年。API China原料药会推动和见证了中国制药行业的发展,也伴随着一代又一代中国制药人走过风风雨雨。API China展会已经成为中国乃至全球制药行业聚会、交流、贸易、学习、合作的首选平台!如今,展品中不仅涵盖24大类5万余种原料药,还包含了医药和保健品生产所需的所有辅料、功能性配料、内外包装材料、生产及检测设备。今天的原料会已成为海内外数万家药品与保健品生产企业一站式的贸易交流平台。正是这些特有的魅力,使得700余家原料药、300余家辅料配料企业以及超过300家医药包装、200家制药设备企业,与来自海内外的数万专业观众汇聚一堂。
 

  CHINA-PHARM1996年创办以来,为中外医药行业相互交流与合作,企业与政府的交流与沟通搭建了平台,为企业拓展新业务、开发新市场提供了丰富的信息和商机,为制药企业的技术装备更新换代,引进国外先进的制药设备和技术,为我国制药装备企业与国际接轨等方面,发挥了积极的作用。本届展会将首次设置只能制药展区,展示国内外先进高效的自动化、信息化、智能制药产品和解决方案,助力中国制造2025战略目标在制药领域早日实现。
 

  2主办方介绍
 

  国药励展是专注于中国医药健康领域的展览和会议组织者,是中国医药集团总公司和励展博览集团的成员公司。国药励展的业务范围涉及主办、承办全国药品、原料药、医疗器械、化学试剂、分析仪器、玻璃仪 器、实验室装备、制药设备、包装材料、中药材、保健品、化妆品原料及医药行业相关技术和服务的各种博览会、交流会、交易会、国内外学术研讨会及相关的会议 服务;出国()举办经济贸易展览及境内举办对外经济技术展览会。国药励展秉承服务全行业,共同谋发展的企业理念,致力于打造商务和学术相结合的有效平台, 以其专业的展览队伍、翔实庞大的信息资源和完善的服务体系吸引了业内几乎所有的龙头企业、商家、科研单位和专业人士来参加每年举办的十几个专业性展览和会 议。国药励展致力于不断创新,开发新的项目,以满足市场需要,促进行业繁荣发展。公司旗下的各个品牌已经成为中国医药、医疗器械工商企业和科研单位、医药 服务领域展示企业形象、交流信息和开拓国内外市场、促进贸易和产业进步的最有效的商务平台,并有效地促进了与海外医药界的交流。
 

  中国食品药品国际交流中心是国家食品药品监督管理总局直属的事业单位,独立事业法人。中心内设:办公室(人事党务处)、合作处(国际项目办公室)、交流处、发展研究处(信息咨询处)、外事服务处(护照签证处)、财务处。
 

  3展会规模
 

  展出面积:80000+
 

  观众数量:60000+
 

  展商数量:1800+
 

  专业论坛:15+
 

  4为什么参展
 

  始创于1968年,经过50年的发展,已经成为亚太区颇具规模,提供服务制药工业全产业链解决方案的专业平台,是中国制药工业新产品、新技术展示的旗舰展会
 

  l②专注于提高中国医药原料药、中间体、医药包装材料、制药设备企业生产、研发的整体水平,吸引来自全球20多个国家和地区的6万名制药企业到会参观,超97%的中国制药工业百强企业将API China视为采购原辅料、包装、设备首选平台
 

  l③在中国化学制药工业协会、中国医药包装协会的支持下,展会专注于汇集行业内领袖人物、展示先进的产品技术、帮助企业了解政策法规,协助行业生产水平的提高的平台
 

  l④深耕全球制药工业企业采购需求,提供展商一对一特邀买家服务,更有来自不同行业的生产企业组成5个买团,超500场买家配对会,现场对原辅料、包装、设备集中采购
 

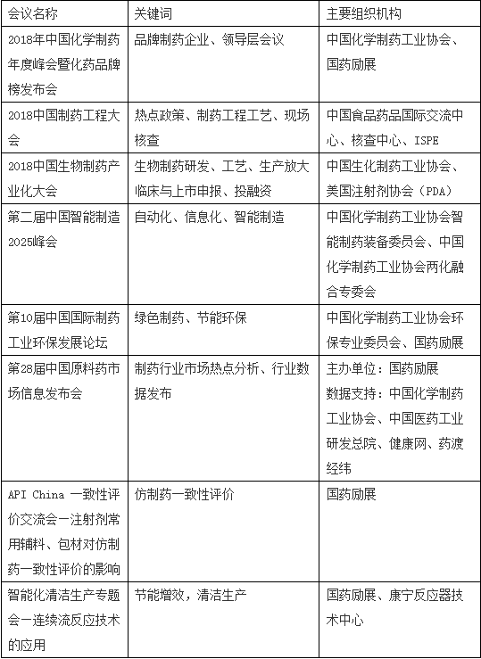
  l⑤“2018中国制药工程大会“2018中国生物制药产业化大会第二届中国智能制造2025峰会第十届中国国际制药工业环保发展论坛等在展会期间举办
 

  超过95%的展商表示,在20185月上海举办的第80APICHINA期间见到了新客户
 

  超过92%的观众表示,愿意向同行推荐将在20181017-19日在南京举办的第81APICHINA展会
 

  5观众这样说
 

  感谢API源动力买家团队贴心周到之服务,带领我及公司其他同事参观了不少企业,节省了时间,提高了效率,APICHINA是不错的平台,望越办越好!
 

  --上海泛泰克医药科技有限公司 秋小宇
 

  来API展会很多次了,因为要采购的产品种类比较多,源动力买家服务的工作人员为我规划好线路,在一天内转了近30家展商,大大地提供了观展效率,也和展商交流的相当愉快,目前预计采购金额500万,非常感谢主办方提供的特色服务,期待APICHINA越办越好!
 

  --吉林津升制药有限公司 于平
 

  作为行业盛会, 每年都会来API,都会收获颇多,感谢主办方贴心服务,也祝愿 API,越办越好,下半年再会!
 

  --华润双鹤利民药业(济南)有限公司 靳奉雷
 

  6会议论坛与亮点
 

  随着国药励展与中国食品药品交流中心的深入合作,81届南京原料会会议论坛,除了继续围绕仿制药质量和疗效一致性评价与关联审评审批的政策变化、原料数据的发布、制药企业品牌建设、智能与绿色制药、生物制药产业化五大主题,还将增加中国制药工程大会与ICH系列培训的内容,欢迎您的关注和参与。

 

联系方式
 

  展位销售
 

  孙进 女士
 

  电话:010 84556523
 

  手机:15210231932
 

  邮箱:jin.sun@reedsinopharm.com
 

  胡晟 先生
 

  电话:010 84556678
 

  手机:18618343971
 

  邮箱:sheng.hu@reedsinopharm.com
 

  国际销售与市场合作
 

  谭震 先生
 

  电话:010 84556693
 

  手机:13601389172
 

  邮件:zhen.tan@reedsinopharm.com
 

  同期展会
 

  API China 医药原料展
 

  汇聚中国药品质量提升动力
 

  API China-专注于提高中国医药原料药、中间体、药用辅料生产、研发的整体水平,代表中国制药工业新产品和技术,已成为汇集行业内领军人物、展示先进的产品技术、为企业解读政策法规,提高行业生产水平并反映行业发展趋势的品牌盛会。展会得到97% 以上中国制药工业百强企业的支持,为制药企业决策、采购、技术、研发人员提供与目标客户建立信息交流、商业合作的机会。
 

  展出内容
 

  医药原料药、药用辅料、天然提取物、化学试剂、中间体、精细化工原料、中药原料、食品原料及添加剂、兽药原料、饲料原料及添加剂、保健品原料及添加剂、生物技术、医药研发服务、合同定制生产服务、注册与药事服务、培训服务
 

  我们的展商
 

  联系方式
 

  展位销售
 

  张旖旎 女士
 

  电话:010 84556536
 

  手机:13910316949
 

  QQ3001658130
 

  邮件:yini.zhang@reedsinopharm.com
 

  吴雨芮 女士
 

  电话:010 84556524
 

  手机:13717505286
 

  QQ3001674770
 

  邮件:yurui.wu@reedsinopharm.com
 

  PHARMEX 中国国际药用辅料/功能食品配料展
 

  PHARMEX辅料配料展,作为亚太地区颇具规模的药用辅料、功能性食品配料展览、会议平台,携手300多家国内外优质药用辅料企业同台展示,为近10000家制药、保健品、功能性食品和饮料企业提供一站式生产解决方案。 届时,国内外具强劲实力的辅料企业和数万名医药研发精英、资深采购人员将齐聚南京国际博览中心,助推中国药品质量疗效提升。
 

  展出内容
 

  赋形剂、崩解剂、润滑剂、助流剂、甜味剂、香精、着色剂、促透剂、包衣材料、增塑剂、肠溶材料、表面活性剂、助滤剂、澄清剂、稳定剂防腐剂、PH调节剂、溶媒、抗氧剂、遮光剂、矫味剂、明胶、胶囊
 

  我们的展商
 

  联系方式
 

  展位销售
 

  孙 夏 女士
 

  电话:010 84556532
 

  手机:13910962393
 

  QQ3001659267
 

  邮件:xia.sun@reedsinopharm.com
 

  PHARM PACK 中国国际医药包装展
 

  作为亚洲颇具规模、产品种类齐全、海外领军企业云集的医药包装盛会,PHARMPACK将为制药企业建立更为专业、全面、便捷的一站式包装采购平台,为制药企业提供优质包装材料及给药系统解决方案,提升产品附加值,为药品质量和安全保驾护航。国内百强制药企业负责人、研发、技术、质量、采购人员悉数到场,国内外领军医药包装制造商悉数到场,PHARMPACK将是您不容错过的商机盛宴。
 

  展出内容
 

  药用玻璃;瓶盖、瓶塞;铝箔、铝塑包装及铝制品;包装印刷;胶囊、明胶;药用塑料瓶;塑料托;药用PVC硬片;药用聚乙烯袋;药用复合膜;药用软管;原料药包装桶;干燥剂;洁净服及材料;气雾剂包装;注射剂包材;其他包装材料
 

  我们的展商
 

  联系方式
 

  田闻芳 女士
 

  电话:010 84556535
 

  手机:18618351591
 

  邮件:wenfang.tian@reedsinopharm.com

 

    暂无文档
    分享到:
暂无评论

更多促销产品

更多最新产品

海能TANK微波消...